
三氯氢硅行业相关概述
元股证券:ygzq.hk三氯氢硅又称三氯硅烷、硅氯仿,是卤硅烷系列化合物中最重要的一种产品,沸点为31.8℃、极易水解、冒白烟、有盐酸气味、有毒,三氯氢硅气体与氧气或空气的混合物极易燃烧,遇湿易燃物品,遇明火强烈燃烧,与氧化剂发生反应,有燃烧危险。极易挥发,在空气中发烟,遇水或水蒸气能产生热和有毒的腐蚀性烟雾。三氯氢硅的主要用途为制造多晶硅及硅烷偶联剂,其中多晶硅的应用领域为太阳能电池、半导体材料、金属陶瓷材料、光导纤维;硅烷偶联剂的应用领域为表面处理、密封塑料、密封剂、粘接剂和涂料的增粘剂等。

目前,三氯氢硅的合成方法主要有两种:一种是传统的合成方法,即硅氢氯化法。该方法是用冶金级硅粉或硅铁、硅铜作原料与HCl气体反应,反应在330~380℃和0.05~3MPa下进行。另一种是四氯化硅氢化法。该反应为平衡反应,为提高三氯氢硅的收率,优选在氯化氢存在下进行,原料采用冶金级硅粉通过预活化除去表面的氧化物后,可进一步提高三氯氢硅的收率,反应在温度400~800℃和压力2~4MPa下进行。

配资炒股三氯氢硅行业产业链
从产业链来看,三氯氢硅行业上游原材料包括硅矿石、焦炭、氯化氢等,其中硅矿石,作为提炼硅的核心原料,在我国西北地区如青海、陕西、宁夏和新疆等地拥有丰富的储量;中游是指三氯氢硅行业的生产制造;下游主要用于多晶硅及硅烷偶联剂的制作,最终应用于光伏、半导体、金属陶瓷、表面处理剂、无机填充塑料、增粘剂、密封剂等领域。

焦炭在三氯氢硅行业中扮演着关键的原材料角色,其主要作用是作为还原剂,用于将石英砂(主要成分为二氧化硅)还原为粗硅,进而为后续制备三氯氢硅提供了基础原料。近年来,我国焦炭行业产量呈现波动上涨趋势,这主要是因为2016年以来,为应对产能过剩、环境污染等问题,行业以“去产能”为核心目标,实施了一系列“去总量”调控措施。进入2023年以来,政策导向明确转向“优结构”,更加注重产能布局优化、技术升级、绿色低碳转型以及产业链协同发展。在“优结构”政策引导下,焦炭先进产能释放加快,而落后产能逐渐减少,使得行业供需格局开始逐步趋宽松。数据显示,2025年中国焦炭产量达到50412.1万吨,同比上涨2.90%。

三氯氢硅是制造多晶硅的主要原材料,其需求与多晶硅产量高度相关。中国作为全球最大的多晶硅生产国,多晶硅产量占据全球主导地位。近年来,随着光伏产业的快速发展,多晶硅需求激增,带动产量持续上涨。2020-2024年中国多晶硅产量从39.6万吨增长至184.28万吨。但2025年中国多晶硅行业面临严重的产能过剩问题,导致价格持续低位运行,部分企业生产成本高于售价,被迫减产或停产。2025年中国多晶硅产量达到131.9万吨,同比下降28.4%。到了2026年,据Mysteel数据显示,1月中国多晶硅产量9.35万吨,环比下降17.26%,同比下降0.53%。1月多晶硅产量收缩明显,主要基于行业主动减产应对持续累库与价格下行压力;同时头部企业响应自律倡议,阶段性停产检修;且终端需求处于传统淡季,叠加硅片、电池环节排产下调,进一步削弱对硅料的需求支撑。预计未来随着N型电池技术渗透率提升、绿电认证体系完善以及海外产能落地,多晶硅有望在2026年逐步消化过剩产能,实现高质量发展。
相关报告:智研咨询发布的《中国三氯氢硅行业发展动态及投资前景分析报告》
]article_adlist-->
三氯氢硅行业发展现状
近年来,中国三氯氢硅产量波动较大。由于三氯氢硅属于危化品,所以行业的安全环保等限制条件较多,产能受限而呈逐渐下降的趋势,进而导致行业产量从2016年的44万吨降至2020年的33.6万吨。但2021年以后,在市场景气度上升、下游需求旺盛的背景下,三孚股份、晨光新材等进行三氯氢硅扩产,行业产量逐渐上升,到了2024年中国三氯氢硅产量达到45.5万吨,同比上涨3.9%。2025年中国三氯氢硅产量达到46万吨,同比增速达到1.1%。

三氯氢硅是生产多晶硅及硅烷联合剂的重要原料,而多晶硅是光伏电池片的核心材料。在2021年至2022年期间,全球光伏装机热潮导致对多晶硅的需求激增,从而直接推高了对光伏级三氯氢硅的需求。同时,硅烷偶联剂作为三氯氢硅的重要下游产品,是功能性硅烷产品中需求量最大的一种。近年来,硅烷偶联剂在光伏、玻璃纤维、特种塑料等行业得到广泛应用,行业发展迅速,对三氯氢硅的需求也有所带动。数据显示,2020-2024年中国三氯氢硅行业需求呈现上升趋势,从33.1万吨增长至46万吨。2025年,受多晶硅产能调整影响,三氯氢硅行业需求量增速有所下滑。但在半导体等其他需求的带动下,中国三氯氢硅行业需求量同比仍保持上升趋势,达到46.2万吨。


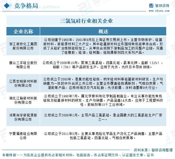
三氯氢硅行业竞争格局
从竞争格局来看,三氯氢硅行业呈现多元化竞争的格局,其中新安化工、三孚股份、宏柏新材、江瀚新材、河南尚宇、福泰硅业等大型企业扮演着重要角色。这些企业通过持续的技术研发和市场深耕,已经构筑了坚实的竞争壁垒。不过,随着市场的不断扩容和行业的快速发展,新的竞争者也在陆续涌现。这些新进入者往往在技术实力和创新能力上表现出色,为行业注入了新的活力。

1、浙江新安化工集团股份有限公司
浙江新安化工集团股份有限公司创建于1965年,2001年上市,主营作物保护、硅基新材料、新能源材料三大产业。其中硅基新材料拥有从上游硅矿开采冶炼、有机硅单体合成、下游产品制造的完整产业链,产品广泛应用于电力通信、轨道交通与汽车、医疗健康、电子科技等领域,畅销全球130多个国家和地区。目前,公司三氯氢硅总产能为8万吨/年,其中部分用于生产硅烷偶联剂,部分用于外销。2024年公司硅基材料基础产品实现营业收入26.86亿元,同比上涨21.64%。

2、唐山三孚硅业股份有限公司
唐山三孚硅业股份有限公司经过多年的布局及发展,已形成了以硅系列产品为主链,钾系列产品辅助支撑的循环经济发展模式,产品系列设计合理,产品附加值及技术含量随着产业链条的延伸而不断提升,公司逐步发展为具有一定技术含量的精细化工生产、研发企业。公司硅系列产品主要涵盖无机硅产品:三氯氢硅、四氯化硅、高纯四氯化硅、气相二氧化硅;有机硅产品:硅烷偶联剂;电子特气产品:电子级二氯二氢硅、电子级三氯氢硅、电子级四氯化硅。这些产品广泛应用于光伏、半导体、光纤等领域。2025年上半年公司硅系列产品实现营业收入1.45亿元,同比下降23.7%。


三氯氢硅行业发展趋势
1、技术创新与产品差异化
技术创新是三氯氢硅行业竞争的关键。未来,行业内企业将通过不断研发新技术、新工艺,提高产品质量、降低成本,从而增强市场竞争力。产品差异化也是企业竞争的重要手段。通过调整产品配方、改进生产工艺等方式,企业可以推出更具竞争力的产品,满足市场的多样化需求。
2、生产模式向绿色低碳转型
随着环保政策趋严,三氯氢硅行业将推动生产工艺与环保设施全面升级。企业普遍加强尾气回收、副产物循环利用等环保技术的应用,实现氯元素的循环利用,降低污染物排放。同时,绿电耦合成为新的竞争维度,部分头部企业布局绿电产能,采用风光电等清洁能源生产,降低产品碳足迹,以契合全球“双碳”目标,获取国际市场溢价。绿色低碳技术不仅是政策合规的要求,更成为企业降低成本、提升竞争力的关键,推动行业从高耗能、高污染向低能耗、低排放的绿色生产模式转型。
3、行业竞争向集中化演进
三氯氢硅行业整合加速,中小产能因环保不达标、成本高企等问题加速出清,市场份额向具备规模、技术、成本与环保优势的头部企业集中。龙头企业凭借一体化布局、先进工艺与绿色生产能力,不断扩大产能规模,提升市场占有率。同时,行业新增产能审批趋严,产能扩张趋于理性,企业更注重现有产能的利用率提升与技术改造。行业竞争焦点从单纯的规模扩张转向技术创新、绿色低碳与产业链协同,头部企业主导的市场格局逐步形成,行业整体进入高质量发展阶段。
●以上数据及信息可参考智研咨询(www.chyxx.com)发布的《中国三氯氢硅行业发展动态及投资前景分析报告》。
● 您可以关注【智研咨询】公众号,每天及时掌握更多行业动态。 ]article_adlist-->往期推荐 ]article_adlist-->智研推荐丨2026年中国白银行业市场供需现状及发展趋势研判报告
]article_adlist-->智研推荐丨2025年中国中空纤维膜行业市场规模分析及未来趋势研判报告
]article_adlist-->智研推荐丨2025年中国节水装备行业发展现状分析及需求前景研判报告
]article_adlist-->智研推荐丨2025年中国大丝束碳纤维行业发展现状分析及市场趋势研判报告
]article_adlist-->智研推荐丨2025年中国量子计算产业市场现状及发展前景研究报告


中国专业的产业咨询服务平台
智研咨询(www.chyxx.com)专注产业咨询十七年,是中国产业咨询领域专业服务机构。公司以“用信息驱动产业发展,为企业投资决策赋能”为品牌理念。为企业提供专业的产业咨询服务,主要服务包含精品行研报告、专项定制、月度专题、市场地位证明、专精特新申报、可研报告、商业计划书、产业规划等。提供周报/月报/季报/年报等定期报告和定制数据,内容涵盖政策监测、企业动态、行业数据、企业排行、产品价格变化、投融资概览、市场机遇及风险分析等。

智 研 产 研 中 心
]article_adlist-->深度剖析 全景思维 优质服务









部分案例







智 研 咨 询 优 势
]article_adlist-->专业 严谨 权威 客观

17年产业研究经验
]article_adlist-->
自主研发数据库
]article_adlist-->
10000+客户选择
]article_adlist-->
100+团队成员
]article_adlist-->
质量领先保障
]article_adlist-->
精密准确的研究方法
]article_adlist-->
权威资质
]article_adlist-->
99.9%客户满意率
]article_adlist-->
完善的售后保障

智研咨询推崇信息资源共享,欢迎各大媒体和行研机构转载引用。但请遵守如下规则:
1.可全文转载,但不得恶意镜像。转载需注明来源(智研咨询)。
2.转载文章内容时不得进行删减或修改。图表和数据可以引用,但不能去除水印和数据来源。
如有违反以上规则南京配资公司,我们将保留追究法律责任的权力。
]article_adlist-->
海量资讯、精准解读,尽在新浪财经APP

处于学习阶段的新手投资者在内地股市运用股票极速配资开户的流动近期,在策略性资产市场的波动率抬升但趋势不明的阶段中,围绕“
2026-01-31
短线交易者群体使用炒股杠杆开户的交易成本控制面向短线交易者的近期,在策略性资产市场的多空双方博弈更趋胶着的时期中,围绕“
2026-02-15
近一年世界主要股市中配资专属服务平台的风险预算制度操作指引近期,在世界主要股市的多空力量均衡拉锯阶段中,围绕“配资专属服
2026-03-02
3月15日晚间,央视315晚会曝光漂白鸡爪问题,其中河南亿丰电子新材料有限公司(以下简称“亿丰电子”)被点名。北京商报记
2026-03-30
周五大盘到底怎么反攻,个股又能怎么拉上去?和讯投顾余兴栋分析,今天周四大盘要跌,个股要调,结果点赞比平时少了一大半,今天
2026-03-27